宝宝慢性鼻炎的症状_如何判断是过敏还是感冒

新网编辑 3 0

宝宝慢性鼻炎到底长什么样?

很多妈妈把“长期流鼻涕”当成普通感冒,结果拖成慢性鼻炎。其实,**慢性鼻炎的症状比感冒更顽固**:

宝宝慢性鼻炎的症状_如何判断是过敏还是感冒
(图片来源网络,侵删)
  • 鼻涕呈**清水样或黏稠白涕**,持续超过4周;
  • **早晚鼻塞明显**,白天活动后稍缓解;
  • 频繁**揉鼻子、皱鼻子**或做“鬼脸”;
  • 夜间**张口呼吸、打鼾**,甚至憋醒。

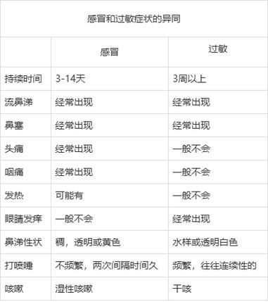
过敏性鼻炎还是感冒?三招快速区分

家长最常问:“怎么知道是过敏还是感冒?”自问自答如下:

Q:鼻涕颜色能区分吗?
A:不能。感冒初期也是清涕,**关键看持续时间**。感冒通常7-10天自愈,过敏则**超过2周**。

Q:有没有突然打喷嚏十几个?
A:有。**阵发性连打喷嚏**是过敏的典型信号,感冒很少超过3个。

Q:眼痒、揉眼睛频繁吗?
A:如果伴随**眼结膜充血、黑眼圈加重**,八成是过敏。


容易被忽视的四大隐匿症状

除了流鼻涕,以下表现常被误判:

宝宝慢性鼻炎的症状_如何判断是过敏还是感冒
(图片来源网络,侵删)
  1. “腺样体面容”:长期口呼吸导致上唇短厚、牙齿外突。
  2. 听力下降:咽鼓管堵塞引发分泌性中耳炎。
  3. 咳嗽变异性哮喘:鼻炎刺激气道,夜间干咳不止。
  4. 生长曲线放缓:睡眠缺氧影响生长激素分泌。

家庭观察记录表:7天追踪法

准备一本小本子,每天记录:

时间鼻涕量(1-5级)喷嚏次数夜间觉醒次数当天环境变化
周一382铺了新地毯
周二251下雨未开窗

连续记录后,若发现**接触尘螨/花粉后症状加重**,即可锁定过敏原。


医生如何确诊?三项检查不踩坑

儿科耳鼻喉科常用:

  • 前鼻镜:看鼻甲是否苍白水肿;
  • 皮肤点刺试验:15分钟出结果,适合3岁以上;
  • 血清IgE检测:抽血查特异性抗体,不受药物影响。

注意:**检查前3天停用抗组胺药**,否则可能假阴性。


护理误区:90%家长做错的三件事

1. 滥用生理盐水喷雾
每天喷七八次反而破坏鼻黏膜屏障,**每日2-3次**即可。

宝宝慢性鼻炎的症状_如何判断是过敏还是感冒
(图片来源网络,侵删)

2. 自行购买血管收缩剂
如羟甲唑啉连续用超过7天,可能引发**药物性鼻炎**。

3. 盲目忌口
除非明确食物IgE阳性,否则**牛奶鸡蛋无需停**,避免营养不良。


夜间急救:鼻塞到哭怎么办?

三步缓解:

  1. 浴室蒸汽法:打开热水制造蒸汽,抱宝宝坐浴凳5分钟;
  2. 侧卧体位:左侧鼻塞朝右侧躺,利用重力减轻充血;
  3. 生理盐水滴鼻+吸鼻器:先滴2滴软化分泌物,再用吸鼻器轻柔吸出。

长期管理:从卧室开始的防螨清单

过敏宝宝卧室需做到:

  • 每周**60℃热水**清洗床单被套;
  • 替换羽绒枕为**防螨纤维枕**;
  • 窗帘改为**可水洗的纯棉材质**;
  • 湿度控制在**40-50%**,除湿机比加湿器更重要。

什么时候必须复诊?

出现以下任一情况,**48小时内就医**:

  • 黄绿色脓涕伴发热(警惕鼻窦炎);
  • 单侧鼻血不止或臭味(可能鼻腔异物);
  • 呼吸时肋骨凹陷、嘴唇发紫。

写在最后

慢性鼻炎像一场马拉松,**家长的观察和坚持比药物更重要**。从今天起,用记录表代替焦虑,用科学护理代替偏方,宝宝的每一次顺畅呼吸都会回报你的努力。

  • 评论列表

留言评论