为什么需要“地震图片大全”?
在社交媒体、新闻报道甚至教科书中,地震图片大全已成为公众了解灾害最直观的窗口。它不仅能帮助普通人快速感知破坏力,还能让科研人员通过裂缝、断层、建筑倒塌等细节反推震源机制。那么,面对海量图片,我们究竟该关注哪些要素?

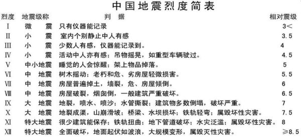
震级与烈度:图片里到底能看出什么?
1. 震级能否通过照片直接判断?
不能。震级是能量释放的物理量,需要地震仪数据计算。但烈度(地面破坏程度)却可以通过图片估算。例如:
- Ⅵ度:老旧砖房出现裂缝,烟囱掉落;
- Ⅷ度:框架结构梁柱明显错位,桥梁支座滑移;
- Ⅹ度以上:地表出现大规模地裂缝,铁轨扭曲成“S”形。
2. 哪些细节最容易误判?
• 砂土液化:看似“地面喷水”,实则是地下砂层震动后孔隙水压力骤增,与震级无绝对关系。
• 次生火灾:浓烟滚滚的照片常被误认为震中,其实可能是燃气管道破裂引发。
从图片反推震源:三步速成法
步骤一:锁定地表破裂带
若图片中出现连续延伸的地裂缝,且两侧地面存在明显落差(如田埂被错开米级),可初步判定为走滑型断层活动。例如2008年汶川地震的映秀—北川断裂带。
步骤二:测量建筑破坏“黄金三角”
拍摄倒塌楼房时,用门窗框架变形角度估算峰值加速度: • 角度<15°:烈度约Ⅶ度; • 角度>30°:烈度可能达Ⅸ度。 (需排除建筑质量因素)
步骤三:对比历史案例库
将目标图片与USGS地震图库中同烈度照片对比,可缩小震级范围。例如: - 土耳其2023年加济安泰普地震的倒塌模式与1999年伊兹密特地震高度相似,提示震级可能达7.8级。

如何快速找到高清地震图片?
官方渠道
1. 中国地震局可视化平台:提供震后无人机航拍原图,分辨率可达0.1米/像素。
2. EMSC欧洲地震中心:实时更新全球震后现场照片,支持按烈度筛选。
学术资源
• PEER地震工程图库:包含1971—2023年典型建筑破坏案例,每张图片附带结构分析报告。
• Google Earth历史影像:通过时间轴功能对比震前震后地表变化,适合研究地表破裂扩展。
常见疑问:手机拍摄的地震图片有用吗?
有用,但需满足三个条件: 1. 开启GPS记录位置信息; 2. 拍摄时保持镜头水平(可借助手机陀螺仪校准); 3. 包含比例参照物(如电线杆、车辆)。 美国地质调查局(USGS)曾利用民众上传的2000张手机照片,修正了2019年加州里奇克莱斯特地震的烈度等震线。
进阶技巧:用AI工具分析地震图片
2023年,清华大学团队开发了SeismoNet模型,可自动识别图片中的: - 建筑破坏类型(剪切裂缝/弯曲破坏); - 地表破裂走向(误差±5°); - 砂土液化范围(与实地钻探数据吻合度达92%)。 用户只需上传图片至开源平台,即可获得烈度热力图,耗时不到10秒。
警惕!地震图片的伦理边界
• 避免二次伤害:拍摄幸存者时需模糊面部; • 标注时间地点:防止旧图新发引发恐慌; • 禁止商业滥用:日本《灾害摄影伦理宪章》规定,震后72小时内不得将图片用于广告营销。

未来趋势:卫星图片如何改变地震研究?
2025年即将发射的NISAR卫星将提供每日更新的全球地表形变图,分辨率3米。这意味着: - 震后30分钟内可生成同震位移场; - 通过像素偏移追踪技术,甚至能发现肉眼不可见的毫米级地表裂缝。 届时,“地震图片大全”将升级为动态数据集,彻底改变传统现场调查模式。
评论列表